外汇模拟交易指南:避开风险,免费下载正版MT4模拟软件
外汇模拟交易指南:避开风险,免费下载正版MT4模拟软件 近年来,外汇市场发展迅速,不少人通过境外服务器在国内推广相关业务。需要明确的是,我国明令禁止外汇交易,任何参与此类活动的行为均不受法律保护。...
外汇模拟交易指南:避开风险,免费下载正版MT4模拟软件 近年来,外汇市场发展迅速,不少人通过境外服务器在国内推广相关业务。需要明确的是,我国明令禁止外汇交易,任何参与此类活动的行为均不受法律保护。...
银保监会出台银行保险机构声誉风险管理办法,明确多项关键内容 核心阅读: ·《银行保险机构声誉风险管理办法(试行)》首次明确了声誉风险管理“前瞻性、匹配性、全覆盖、有效性”四项重要原则。 ·《银行保...
技术入股对企业意义重大,尤其科技公司提升竞争力降成本 技术入股作为一种独特的投资方式,在企业,尤其是科技公司中占据着至关重要的地位。在当今科技高速发展的时代,技术已成为企业核心竞争力的关键要素。对...
参与地方交易场所前,投资者要了解啥政策法规和禁止规定? 一、在参与地方各类交易场所交易之前,投资者需要了解哪些政策法规,主要的禁止性规定有哪些? 答:投资者在参与地方各类交易场所交易之前,建议对国...
银保监会印发银行保险机构关联交易管理办法,加强关联交易监管 为进一步加强关联交易监管,规范银行保险机构关联交易行为,防范利益输送风险,中国银保监会近日印发《银行保险机构关联交易管理办法》(以下简称...
人民银行发布金融控股公司关联交易管理办法,规范关联交易管理 人民网北京2月9日电 (记者罗知之)据人民银行官网消息,为规范金融控股公司关联交易行为,促进金融控股公司稳健经营,防范金融风险银行关联交...
银保监会发布银行保险机构关联交易管理办法征求意见稿 银保监会发布《银行保险机构关联交易管理办法》(征求意见稿) 中证网讯(记者 欧阳剑环)银保监会网站6月21日消息,为进一步加强关联交易监管,规...
余额宝到底安不安全?投资会亏本金吗?了解风险与防范方法 在当今的金融市场中,余额宝作为一款广受欢迎的理财产品,吸引了众多投资者的目光。然而,了解其背后的风险并掌握防范方法至关重要。 要理解余额宝的...
股权出质全解析:基本概念、参与方详解与风险防范指南 股权出质基本概念: 就是融资的一种手段,如果某企业缺钱了,它可以把一部分股份抵押给银行或者其他投资者,换取他们提供的资金。这样做的好处是公司不用...
上海黄金涨幅超20%回收陷阱多,案例警示变现需避坑上海黄金涨幅超20%回收陷阱多,案例警示变现需避坑,五步法则教你防护,五步法则教你防护 当上海黄金交易所价格年内涨幅突破20%,不少家庭开始清点抽...
互联网金融风险几何?如何防范?常见模式及知名公司有哪些? 以前人们习惯把钱存在银行,随着金融市场的发展,越来越的金融产品出现,更多人愿意把钱放在别的金融产品上,互联网金融作为时代的产物同样备受关注...
证券交易资金操作安全要点及注意事项,你知道多少? 在证券交易中,确保资金操作的安全性至关重要。以下为您详细介绍相关要点和注意事项。 首先,选择正规可靠的证券交易平台是基础。要查看平台是否具有合法的...
A股牛气冲天成交量大增,场外配资死灰复燃,投资者需警惕 近期的A股牛气冲天,投资者也热情高涨,沪深两市已连续3个交易日成交量突破1.5万亿元。每到牛市,违法违规的场外配资平台又开始蠢蠢欲动,卷土重...
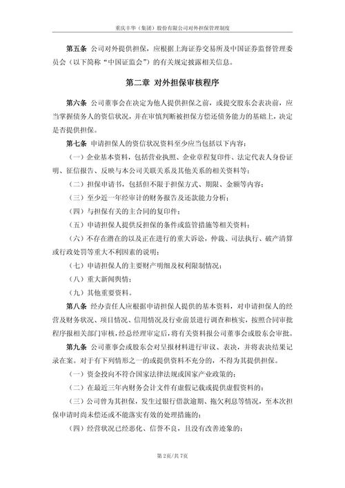
该制度如何保护投资者权益?规范公司对外担保行为要点解析 该制度旨在保护投资者权益,规范公司对外担保行为并防范风险。对外担保指公司为他人提供的担保,包括对控股子公司的担保,实行统一管理,未经董事会或...
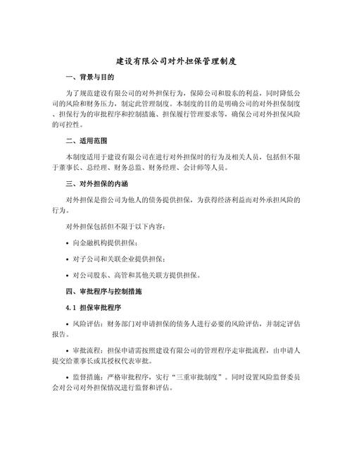
公司对外担保制度全解析:规范行为、防范风险与审批要求 该制度旨在规范公司的对外担保行为,防范财务风险,保障公司资产安全。对外担保是指公司以第三人身份为债务人债务提供担保的行为,包括对控股子公司的担...