全面解析投资银行与商业银行在服务对象、经营范围等方面的区别
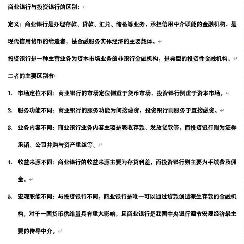
全面解析投资银行与商业银行在服务对象、经营范围等方面的区别 1、投资银行与商业银行的区别有哪些 1、从服务对象来看,投资银行的主要服务对象是资本市场,而商业银行的主要经营对象是货币和资金,这是区别...
配资论坛
2025-04-29 00:01:37阅读:121
全面解析投资银行与商业银行在服务对象、经营范围等方面的区别 1、投资银行与商业银行的区别有哪些 1、从服务对象来看,投资银行的主要服务对象是资本市场,而商业银行的主要经营对象是货币和资金,这是区别...