2023年一季度中国宏观债务全貌及地方政府隐性债务探讨
<配资论坛>2023年一季度中国宏观债务全貌及地方政府隐性债务探讨配资论坛>
根据这个表格,截止2023年一季度:
中国居民部门债务总额为77.46万亿元;
非金融企业部门债务204.36万亿元;
中央政府债务为16.19万亿元;
地方政府债务为36.83万亿元;
“居民+非金融企业+政府”的总债务为345万亿元;
从资产端看,金融部门债务64.49万亿元;
从负债端看,金融部门债务80.27万亿元。
以上,这就是中国宏观债务的整体全貌,一般而言,问一个国家当前有多少债务,通常指实体经济的全部债务——
所以,如果有人问,中国到底有多少债务,你就告诉他,350万亿。
不过,只给你看这份数据,我也只不过是个数据的搬运工,可是很多同学很“贪心”,希望知道地方政府的“隐性债务”有多少,还希望知道,国企的债务有多少,民企的债务有多少?
所谓的“隐性债务”,主要是与地方政府的“显性债务”对应,国务院于2014年明确了地方政府债券是地方政府唯一正规的融资渠道,有中央政府的限额和预算管理。
这样一来,所有不在限额和预算管理计划内,不以地方政府债券存在,但地方政府可能需要承担偿还责任的债务,就被称为“隐性债务”。
地方政府隐性债务有三个核心特征:
1)决策主体是地方政府;
2)资金用途是公益性项目建设;
3)偿债资金来源于政府财政资金。
上文中CNBS统计的“地方政府债务”,就只是地方政府债券的规模,即显性债务。
另外要说明的是,“隐性债务”并不是不统计,而是已经统计在“非金融企业债务”这个条目,要不然中国的“非金融企业”的债务也不可能这么高,现在我们只是想把它剥离出来而已。
虽然目前大家对隐性债务缺乏统一口径和认定标准,但通常情况下,大多数人都默认,政府融资平台(Local ,LGFV)——也即城投公司的债务,基本上涵盖了地方政府的主要隐性债务。
这样一来,计算隐性债务,其实就转换成了统计全国各省市城投公司债务的问题。
有一些券商或研究机构,做过这方面统计,比方说华创固收团队,整理出一份中国分省市、分地区、分县域的已发行过债券的城投公司的带息债务表格,而智本社,也通过深扒Wind数据库2023年一季度中国宏观债务全貌及地方政府隐性债务探讨,整理出了一份“全国城投公司有息债务”的列表。
我们这里采用智本社的数据。

资料来源:智本社,表格中除债务率外的数据单位为“亿元”
按照智本社的统计,2022年底全国可统计城投公司(说明:那些没有公开融资、不在市场上公开财务的城投公司债务没有统计在内)债务总额为58万亿元,相当于全国地方政府2022年一般公共预算收入总和的5.32倍,而城投债务/地方预算收入,在7.5倍以上省市就有重庆、甘肃、广西、贵州、湖北、湖南、江苏、江西、四川、天津、云南、浙江等12个之多,江苏更是超过10倍。
如果把城投公司债务,从非金融公司的债务中剥离出来,归入地方政府债务范畴,重新审视一下2022年年底中国宏观部门的债务杠杆率。


资料来源:CNBS,智本社,全部采用2022年底的数据
而且,修正后各部门的债务杠杆率,与国际上其他大型经济体的区别,也没那么大了。

资料来源:BIS,CNBS,智本社,全部采用2022年底的数据
除了城投公司的债务是地方政府的隐性债务国有企业负债,其实,中央政府也有不少隐性债务,比方国家铁路总公司的债务、政策性银行的债务……
例如,根据国铁集团2023年4月发布的《2022年年度报告》,截至2022年12月31日,铁老大负债6.11万亿元,较上年同期5.92万亿元增长3.21%——这6.1万亿,如果从非金融公司债务中剥离,我国非金融公司债务会进一步降低,但政府债务就会进一步上升。
还有,国开行2015-2018年开展货币化棚改,形成了3.6万亿元的债务,这部分债务统计在金融部门的负债中,但某种程度上说,也可以算作政府债务。
“隐性债务”这个山头啃完了,我们再来啃“国有/民营企业债务”。
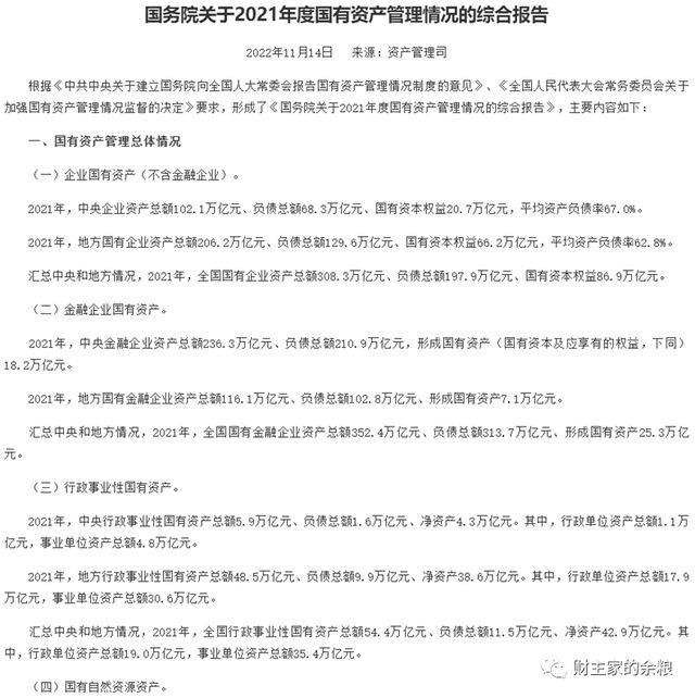
2022年11月,财政部资产管理司曾发布过《国务院关于2021年度国有资产管理情况的综合报告》,其中提到四种国有资产:非金融企业国有资产、金融企业国有资产、行政事业性国有资产、国有自然资源资产,而且也提到了负债的情况。

上述文件中,因为国有金融企业负债,与通常所说的“宏观部门债务”统计并非同一个概念,所以我们这里只考虑非金融企业的负债——根据该文件,2021年国有非金融企业负债总额为197.9万元。
然后,我们再回头来看,哎呀,好像不怎么对劲儿——
截止2021年底,CNBS统计的中国全部非金融企业负债只有177.1万亿元。
整体是177.1万亿元,国有非金融企业债务就有197.9万亿元,根据CNBS的统计,2023年一季度,中国全部非金融企业债务才第一次超过200万亿元。
很显然,中国民营企业债务不可能是负值,所以这两个数字的矛盾该如何解释?
我这里给出来几种可能的解释:
1)国务院统计国有企业负债的方式,可能与CNBS统计的不同,广义的宏观债务,包括了贷款、债券、待支付款项、民间借贷以及股权融资,但CNBS可能只统计前两项有息负债,而国务院在统计的时候,可能会将国有企业的待支付款项、民间借贷一并统计,所以出来的数据就远大于CNBS的数据;
2)CNBS、智本社及其他财经研究机构,都只能统计出国有企业市场公开的债务数据,相比之下,而国务院下属的财政部和国资委,作为国有企业的大股东,可以详细统计国有企业的所有公开和未公开债务,所以数据就高于CNBS;
3)非金融企业中相当一部分是民营企业,这些企业能从银行得到贷款不多,反而会将很多钱借贷给一些大型国有企业,不知道CNBS统计,是不是把这些内部债务给“消除”了?

不管怎样,即便不考虑金融部门,根据财政部公布的这份文件,我们可以肯定,国有非金融企业债务,一定占了中国非金融企业债务的90%以上。
进一步的,全国国有非金融企业200万亿元负债中,被市场公开、被公众知晓的城投公司的债务就有58万亿元,占了大约30%。
更何况,我们都知道,在民营企业中,还有恒大这种一肚子烂债的企业,不知道有没有统计到CNBS的债务中来(多说一句,2.4万亿元的旷世债务,许皮带真的是中国民营企业家之耻),个人估计应该是统计了。
如果CNBS统计了恒大这种无限上杠杆的民营企业的话,那么剔除掉国有非金融企业债务、剔除恒大和类恒大企业的民营企业债务,中国真正做实事的民营制造业和商业企业,在国家的非金融企业债务中的比例,恐怕连5%都不到。
也就是说,在今天中国高达200万亿元的非金融企业债务中,国有企业占90%,恒大这样的混蛋民营企业占5%,真正做实事的民营企业仅占5%——然而,恰恰是这承担5%债务的民营企业,才撑起了今天我们生活中日用商品方方面面的丰富性。
这也说明了一个问题:
债务和信贷,从来都不是中国民营经济发展的最大阻碍!
以上,就是中国宏观债务的全景扫描。
本文 配资论坛 原创,转载保留链接!网址:http://gxdysm.com/post/184.html
【原创声明】本文为配资论坛原创作品,著作权归作者所有。未经作者书面授权,禁止任何形式的转载、复制或使用。违者将依法追究法律责任。











